云顶国际8588yd、(中国)有限公司

云顶国际8588yd、
  • 首页
  • 走进安顺空分气体
    • 公司简介
    • 企业文化
    • 公司资质
    • 公司荣誉
    • 组织架构
    • 员工风采
    • 公司新闻
    • 领导致辞
    • 发展历程
    • 党群工作
    • 安全生产
  • 产品中心
    • 伟德国际体育在线
    • 云顶集团3118acm官网
  • 服务中心
    • 物流配送
    • 问题反馈
    • 产品投诉
  • 知识中心
    • 国家政策、标准
    • 行业新闻
    • 专业知识
  • 人才战略
    • 人才理念
    • 员工福利
    • 招贤纳士
  • 联系我们
  • 盐边分公司

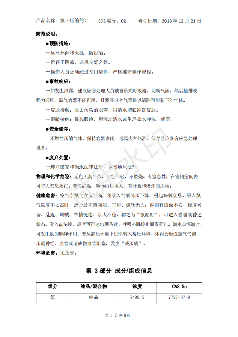
产品展示 ->氮气(压缩)

当前位置:首页 - 走进安顺空分 - >产品展示

文件下载

云顶国际8588yd、云顶国际8588yd、云顶国际8588yd、云顶国际8588yd、云顶国际8588yd、

CONTACT

云顶国际8588yd、
地址:西昌市西溪乡牛郎村
TEL: 13037710999
TEL: 0834-8888108
TEL: 0834-3765307
Copyright © 云顶国际8588yd、 All rights reserved
  • 云顶国际8588yd、 0834-8888108

  • 云顶国际8588yd、